-
使用奇正消痛贴膏有哪些注意的事项
日期:2021-04-22 15:46:49
不少人生活中因为分心或者风风火火导致扭伤,当扭伤之后很快就会出现肿痛,稍微一活动就会疼痛加剧。因此当出现扭伤后首先想到的就是用药消肿止痛。而奇正消痛贴膏就不错,但是还有很多人不清楚,奇正消痛贴膏贴多久合适呢?今天就为大家解决这个疑问。
扭伤后常见的处理方法是对局部进行冷敷,降低受伤部位的皮肤温度,缓解肿痛感。当扭伤部位不在发肿,伤情稳定后,可以适当使用一些外用药物进行治疗,比如喷雾、药酒等。但这些方法存在一定的缺陷,会出现起效时间慢、药力吸收差、药效不持久等问题,对于应急性的扭伤症状,不能及时做到缓解肿痛的效果。
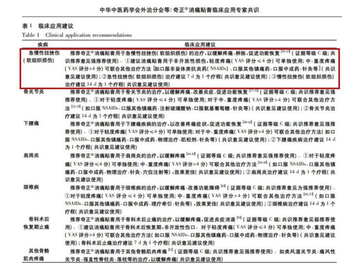
经过临床研究专家共识推荐可使用奇正消痛贴膏进行治疗扭伤,奇正消痛贴膏具有双向血流调节的作用,能较好地缓解疼痛、肿胀,促进肢体功能恢复的作用,所以扭伤后患者用奇正消痛贴膏来治疗扭伤。
奇正消痛贴膏贴多久合适呢?
奇正消痛贴膏外敷使用的。将小袋内润湿剂均匀涂于药芯袋表面,润湿后直接敷于患处或穴位。使用时间的话,初次使用者、敏感性体质人群可每晚睡前贴敷,8小时后揭除,两贴之间间隔16小时,可以使皮肤干燥透气,降低过敏的发生。正常情况下每贴可敷24个小时。本品采用3M压敏胶布,具有更好地透气、透视效果,可降低对皮肤的不良刺激,24小时持续发挥药效。
以上就是对奇正消痛贴膏贴多久合适的简单介绍,相信大家都略知一二了吧。大家在药店或医院进行购买的时候一定要按照医生的嘱咐正确使用,这样才能更好发挥药品中的功效。同时,大家不论是在工作学习还是日常生活中都不要给自己太大的压力,保持自己拥有一个良好的心情,这样有助于我们身体健康。

-
聚力破局 增长共赢 | 一品红战略客户合作峰会圆满落幕,携手伙伴共启医药新征程
在医药行业迎来结构性调整与渠道深度变革的关键时期,第三终端已成为行业聚焦的核心增长阵地;为助力第三终端业务增长,4 月 22 日,一品红“聚力

-
实力出圈!益气健脾口服液获最受药店欢迎明星单品
“西湖奖·最受药店欢迎的明星单品”是医药零售领域极具分量的奖项,评选围绕终端销售、质量工艺、渠道赋能、工商联动、整合营销及品牌社会认知

-
一品红亮相2026乌镇健康大会,以匠心守初心,以创新启新程
4月12日至16日,2026乌镇健康大会暨第五届OTC大会在浙江乌镇举办。本届大会以“腾挪·跃迁——明天交响曲”为主题,政府部门、行业协会、医药健康企

-
AI赋能药店商品优化 行业实战课程获国家版权登记——李胜塔领衔助力医药行业数字化转型
近日,由广州中康数字科技有限公司创作的《智链商品:AI智能体驱动药店商品结构优化实战课》正式获得国家版权局作品登记证书(登记号:国作登字
