-
正确使用奇正消痛贴膏的步骤有哪些?
日期:2021-05-21 18:06:42
随着药品市场的崛起,产品越来越多样化,以至于出现了人们不会使用的情况,比如奇正消痛贴膏,这是一款治疗日常扭伤的膏药,由于其独特的湿敷设计让很多人表示不会使用,下面便由小编带大家了解一下正确使用奇正消痛贴膏的步骤有哪些以及它湿敷设计的独特之处吧。
正确使用奇正消痛贴膏的步骤有哪些?
1、先将患处皮肤清洗干净,保持其干燥清爽,利于贴膏较好的发挥药效。
2、撕开塑料薄膜和润湿剂小袋,将润湿剂小袋均匀地涂在药垫上,直接贴在患处或者穴位处。
3、再将周围胶布压实即可,是不是很简单易操作。
使用奇正消痛贴膏一般五贴为一疗程。患者要根据自身的情况来合理使用,如果后期有需要,可以继续使用不间断,保持持续的。
奇正消痛贴膏独特的湿敷剂型
奇正消痛贴膏是独有的湿敷剂型,采用了双向血流调节的治疗方案,通过湿敷奇正消痛贴膏,藏药精华一方面可以降低血流速度,另一方面可激活更多的真毛细血管网,加强代谢功能,加速吸收组织液,并把堆积的组织液代谢出去,从而抑制了水肿和出血的倾向,快速消除肿痛。
奇正消痛贴膏独特的湿敷剂型,还运用真空冻干技术将天然原生藏药材制作成冻干粉,可较大限度地保留药物活性成分,配套的润湿剂能增大皮肤角质层细胞间隙,使用时将润湿剂均匀涂抹在药垫区域后,药力可瞬间释放,且药物溶出度高,不仅可以提升治果,同时能够可逆性改变皮肤的结构,加倍促进药物有效成分渗透。所以奇正消痛贴膏起效快,使用后半小时之内便可以有效缓解日常扭伤引起的肿胀和疼痛。
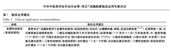
奇正消痛贴膏是临床研究专家共识建议可用于进行治疗扭伤的,以下是中华医学会关于奇正消痛贴膏治疗急慢性扭伤的专家共识:
不过扭伤后,患者还需注意科学疗伤,冰敷和奇正消痛贴膏相结合使用,更有助于消肿止痛。在急扭后24小时内应先冰敷患处,可使患处极速降温,降低局部血流速度,有效凝血;再通过湿敷奇正消痛贴膏发挥其促进患处双向血流调节的作用,激活患处的微循环,抑制水肿和出血。
怎么样,看完以上文章,大家应该对正确使用奇正消痛贴膏的步骤有哪些掌握了吧。此外,小编温馨提示一下,大家平时还要多注意身体,适当进行体育锻炼,多运动才能拥有强健的体魄,可有效降低扭伤的风险哦!

-
聚力破局 增长共赢 | 一品红战略客户合作峰会圆满落幕,携手伙伴共启医药新征程
在医药行业迎来结构性调整与渠道深度变革的关键时期,第三终端已成为行业聚焦的核心增长阵地;为助力第三终端业务增长,4 月 22 日,一品红“聚力

-
实力出圈!益气健脾口服液获最受药店欢迎明星单品
“西湖奖·最受药店欢迎的明星单品”是医药零售领域极具分量的奖项,评选围绕终端销售、质量工艺、渠道赋能、工商联动、整合营销及品牌社会认知

-
一品红亮相2026乌镇健康大会,以匠心守初心,以创新启新程
4月12日至16日,2026乌镇健康大会暨第五届OTC大会在浙江乌镇举办。本届大会以“腾挪·跃迁——明天交响曲”为主题,政府部门、行业协会、医药健康企

-
AI赋能药店商品优化 行业实战课程获国家版权登记——李胜塔领衔助力医药行业数字化转型
近日,由广州中康数字科技有限公司创作的《智链商品:AI智能体驱动药店商品结构优化实战课》正式获得国家版权局作品登记证书(登记号:国作登字
