-
赞!双蚁药业重点品种被认定为民族药“壮药”
日期:2022-08-22 11:08:59
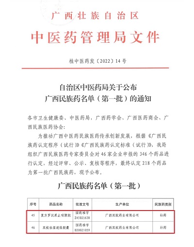
为推动广西中医药民族医药传承创新发展,广西壮族自治区中医药管理局组织广西民族医药专员会开展第一批广西民族药认定,遴选出一批具有壮瑶医特色,安全、有效、经济、适用的民族药。经过评审、公示、复核等程序,最终认定218个药品为第一批广西民族药。
*图片来源广西壮族自治区中医药管理局文件双蚁药业生产的双蚁祛湿通络胶囊和复方罗汉果止咳颗粒因具有民族药的“三性”(民族性、传统性和地域性),成药制剂处方有一定比例的壮药材,并且此种药材已经载入《广西壮族自治区壮药质量标准》,功能主治符合壮医药理论,被认定为民族药-“壮药”。此前,双蚁祛湿通络胶囊也被广西民族医药协会专家组认定为“壮成药”制剂。
*认定函
双蚁祛湿通络胶囊由黑蚂蚁、黑翅土白蚁、人参、黄芪、白术、当归、丹参、制川乌、鸡血藤、巴戟天、淫羊藿、牛膝、威灵仙、蜈蚣、全蝎、红花、枸杞子、薏苡仁18味名贵药材组成,其中黑蚂蚁、蜈蚣、鸡血藤、巴戟天、威灵仙、淫羊藿、薏苡仁7味药为壮药材,均收载于《广西壮族自治区壮药质量标准》。
该药由双蚁药业自主研发生产,已荣获中国发明专利,具有补肝肾、益气血、通经络、祛风湿的作用,自上市以来,深受广大风湿患者的喜爱。
用药安全月上,自治区副主席李彬率队到双蚁药业展位了解壮药-双蚁祛湿通络胶囊
复方罗汉果止咳颗粒由罗汉果、桑白皮、百部、枇杷叶、白前、桔梗组成,其中罗汉果、枇杷叶为壮药材,均收载于《广西壮族自治区壮药质量标准》。该药品具有清热泻肺、镇咳祛痰的作用,用于肺热、肺燥咳嗽,为儿童和成人广泛使用的止咳化痰药。
据悉,此次公布的第一批广西民族药名单,已抄送广西医保支付范围工作专班成员单位,有望纳入广西基本医疗保险基金、工伤保险基金支付范围,以进一步提高参保群众用药保障水平。后续将作为自治区优势重点药品推荐进入国家医保目录和国家基本药物目录。
壮医药是我国民族传统医药和优秀民族文化的重要组成部分,是壮族人民长期与疾病作斗争的经验总结和智慧结晶,此次双蚁药业两个品种入选第一批广西民族药,将更好的为广西人民的健康服务,我们也将秉承初心,通过创新发展企业不断推动广西乃至中国民族医药高质量发展,为“健康中国”战略的实施贡献绵薄之力!
更多精彩资讯请关注蚁路前行或访问【双蚁药业.网址/感冒灵.网址】

-
病毒感染后咳嗽吃什么?科学饮食与用药指南
很多人在病毒感染退烧后,仍会被咳嗽反复困扰,干咳、咽痒、有痰咳不出,严重影响睡眠与生活。这种感染后咳嗽是呼吸道黏膜受损、炎症未完全消退

-
聚力破局 增长共赢 | 一品红战略客户合作峰会圆满落幕,携手伙伴共启医药新征程
在医药行业迎来结构性调整与渠道深度变革的关键时期,第三终端已成为行业聚焦的核心增长阵地;为助力第三终端业务增长,4 月 22 日,一品红“聚力

-
实力出圈!益气健脾口服液获最受药店欢迎明星单品
“西湖奖·最受药店欢迎的明星单品”是医药零售领域极具分量的奖项,评选围绕终端销售、质量工艺、渠道赋能、工商联动、整合营销及品牌社会认知

-
一品红亮相2026乌镇健康大会,以匠心守初心,以创新启新程
4月12日至16日,2026乌镇健康大会暨第五届OTC大会在浙江乌镇举办。本届大会以“腾挪·跃迁——明天交响曲”为主题,政府部门、行业协会、医药健康企
